联系我们 CONNECT US
  • 电话: 024-83687760
  • 通讯地址: 辽宁省沈阳市和平区文化路3号巷11号东北大学135信箱
您现在所在的位置:首页  首页新闻  新闻
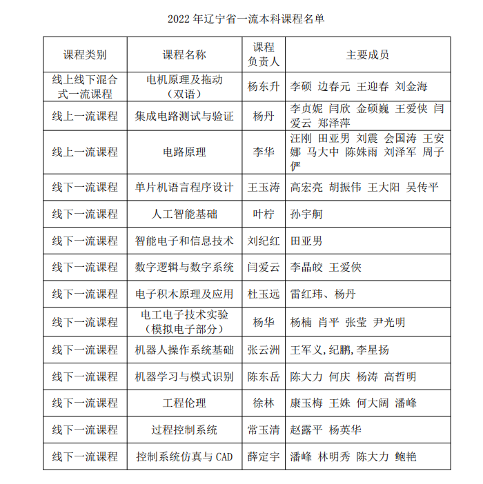
信息学院14门课程认定为2022年省级一流本科课程

近日,辽宁省教育厅下发了《辽宁省教育厅办公室关于公布2022年省级一流本科课程名单的通知》,信息学院14门课程认定2022年省级一流本科课程其中线上一流课程2门、线下一流课程11、线上线下混合式一流课程1门(详见名单)。

据悉,辽宁省教育厅将通过使用评价、定期检查等方式,对认定的省级一流课程继续建设进行跟踪监督和动态管理。